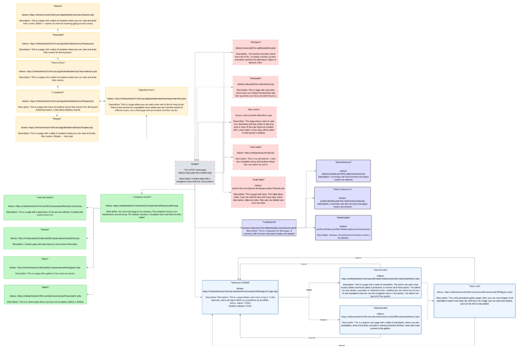
StoryBoard

Storyboard – on veebilehe, rakenduse või video struktuuri visuaalne esitlus. See koosneb kastidest või kaadritest, kus on kirjeldatud lehed, nende sisu, funktsioonid ja liideselemendid. Storyboard aitab mõista, kuidas kasutaja liigub saidil või rakenduses, ning planeerida disaini ja funktsionaalsust enne arenduse algust.

See pilt kuvab minu tabelit, mis on loodud minu PHP veebisaidi põhjal: