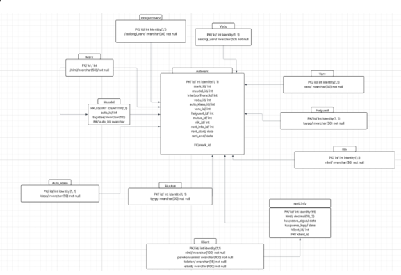
Andmebaasi skeem – väike konspekt
Andmebaasi skeem on diagramm, mis näitab andmebaasi struktuuri.
Skeem kujutab tabelite, nende väljade (atribuutide) ja seoste vahelisi suhteid.
See aitab aru saada, kuidas andmed on andmebaasis organiseeritud ja kuidas tabelid omavahel seotud on.
Põhimõisted
Olem (Entity)
Olem on objekt või tabel andmebaasis, mis kirjeldab mingit reaalse maailma objekti.
Näiteks: Klient, Auto, Mark, Rent_info.
Atribuut (Attribute)
Atribuut on omadus, mis kirjeldab olemit.
Näiteks kliendi puhul: nimi, perekonnanimi, telefon, email.
Seos (Relationship)
Seos näitab, kuidas kaks tabelit on omavahel seotud.
Näiteks üks klient võib rentida mitu autot.
Andmemudelid
Olemid–seosed (Entity–Relationship mudel)
Mudelis näidatakse tabelid ja nende vahelised seosed diagrammi kujul.
Olemid–atribuutid–seosed
Lisaks tabelitele ja seostele näidatakse ka kõik väljad (atribuutid), mis tabelis asuvad.
Hierarhiline mudel
Andmed on organiseeritud puustruktuurina, kus üks element on teise alamobjekt.
Relatsiooniline mudel
Kõige levinum mudel, kus andmed salvestatakse tabelitesse ja tabelid on omavahel seotud võtmete abil.
Võtmed andmebaasis
Primary Key (PK)
Unikaalne võti, mis identifitseerib iga tabeli rea.
Foreign Key (FK)
Võti, mis seob ühe tabeli teise tabeliga.
Minu skeem:


