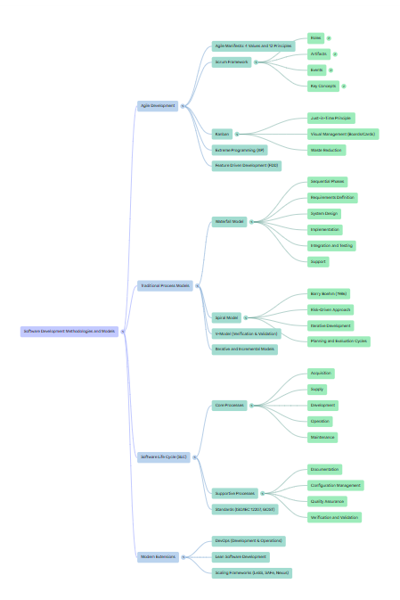
Tarkvaraarenduse elutsükli mudelid

Lühikokkuvõte

Tarkvaraarenduse elutsükkel (SDLC) on struktureeritud ja iteratiivne metoodika, mida arendusmeeskonnad kasutavad kvaliteetsete ning kulutõhusate tarkvarasüsteemide ehitamiseks, tarnimiseks ja hooldamiseks. See jaotab arendusprotsessi eristatavateks, korduvateks ja üksteisest sõltuvateks etappideks, pakkudes meeskonnale standardiseeritud teekaarti.

Tavaliselt jaotatakse elutsükkel seitsmeks põhietapiks:

  1. Planeerimine: projekti ulatuse ja eesmärkide määratlemine.
  2. Analüüs: nõuete kogumine ja dokumenteerimine.
  3. Kavandamine (disain): süsteemi arhitektuuri ja ülesehituse loomine.
  4. Programmeerimine: koodi kirjutamine ja tarkvara loomine.
  5. Testimine: vigade otsimine ja tarkvara vastavuse kontrollimine nõuetele.
  6. Juurutamine: tarkvara kättesaadavaks tegemine lõppkasutajatele.
  7. Hooldus: pidevad parandused ja täiendused pärast tarkvara valmimist.

Erinevaid mudeleid kasutatakse järgmistel põhjustel:

  • Projekti eripära ja nõuded: Mudeli valik sõltub sellest, kas nõuded on selgelt määratletud või tõenäoliselt muutuvad arenduse käigus. Näiteks stabiilsete projektide puhul sobib lineaarne koskmudel (waterfall), samas kui muutuvate nõuete puhul on eelistatum agiilne lähenemine.
  • Riskide haldamine: Teatud mudelid, nagu spiraalmudel, on loodud riskide varajaseks tuvastamiseks ja maandamiseks, mis on kriitiline keerukate projektide puhul.
  • Tulemuste prognoosimine: Mudelid aitavad selgitada toimuvat ja ennustada võimalikke tulemusi ning kulusid juba enne reaalse arendustöö algust.
  • Protsessi optimeerimine: Sobiv mudel aitab paremini hallata projekti ulatust (vältides selle “paisumist”), parandada meeskonna koostööd ja tõsta tootlikkust.
  • Ajalooline õppetund: Erinevad mudelid näitavad, kuidas arendusprotsess on arenenud, et vältida varem tehtud vigu ja ebaõnnestumisi.

Võrdlustabel

MudelIseloomustusEelisPuudusKasutus
KoskmudelLineaarneLihtnePaindumatuStabiilsed nõuded
V-mudelTestimine paralleelseltUsaldusväärneMuudatused raskedKriitilised süsteemid
SpiraalmudelIteratsioon + riskidRiskikontrollKallisSuured projektid
ScrumSprintides tööPaindlikSõltub meeskonnastMuutuvad nõuded
KanbanVisuaalne töövoogPaindlikTähtajad puuduvadHooldus / tugi
FDDFunktsioonipõhineSkaleeritavSõltub juhistSuured meeskonnad

Analüüs


Milline mudel sobib väikesele projektile?

Scrum või Kanban

  • Väike meeskond saab kiiresti kohaneda muutuvate nõuetega.
  • Näide: startup 5–10 arendajaga, kus nõuded sageli muutuvad.

Milline mudel sobib suurele ettevõttele?

V-mudel või Spiraalmudel

  • Suured ettevõtted vajavad usaldusväärsust, riskijuhtimist ja dokumenteerimist.
  • Näide: pangasüsteemid, lennundus- või meditsiiniprojektid.

Milline mudel sobib projektile, kus nõuded kiiresti muutuvad?

Agile (Scrum, Kanban)

  • Paindlikkus, sagedased inkrementid ja pidev tagasiside kliendilt.
  • Näide: veebirakendus või mobiilirakendus, kus funktsionaalsus pidevalt uuendatakse

Mõttekaart


Aruteluküsimused

Millised mudelid sobivad kõige paremini kõrge riskiga projektide jaoks ja miks?

Kuidas Agile mudelid (Scrum, Kanban) parandavad suhtlust meeskonna ja kliendi vahel?

Millised on suurimad piirangud V‑mudeli kasutamisel igapäevaprojektides?

Kuidas iteratiivne või spiraalmudel aitab vähendada vigu arenduse käigus?

Kas mõni mudel sobib paremini pikaajaliste või lühiajaliste projektide jaoks?


Kontrollküsimustik

Tarkvaraarenduse elutsükli mudelid

1 / 8

Milline mudel on lineaarne ja järgib ranget järjestust?

2 / 8

Milline mudel keskendub riskijuhtimisele ja prototüüpide kasutamisele?

3 / 8

Milline Agile lähenemine töötab lühikeste sprintidega?

4 / 8

Milline mudel visualiseerib töövoo ja piirab paralleelsete ülesannete arvu (WIP)?

5 / 8

Milline mudel sobib kõige paremini väikesele meeskonnale, kus nõuded võivad kiiresti muutuda?

 

6 / 8

Küsimus 1

Kirjelda, miks Waterfall mudel ei sobi projektidele, kus nõuded sageli muutuvad.

7 / 8

Küsimus 2

Selgita V-mudeli ja Waterfall mudeli peamist erinevust testimise osas.

8 / 8

Küsimus 3

Kuidas Agile mudelid (Scrum või Kanban) aitavad parandada kliendi tagasisidet projekti jooksul?

Teie tulemus on

Keskmine tulemus on 19%

0%


Aruteluküsimused

  1. Kas ühe projekti jaoks on mõistlik kombineerida mitu SDLC mudelit? Kui jah, kuidas?
  2. Millal on parem kasutada traditsioonilist Waterfall mudelit võrreldes Agile’iga?
  3. Millised riskid võivad tekkida, kui kasutada ainult Waterfall mudelit kiiresti muutuvas projektis?
  4. Kuidas valida sobiv mudel väikesele startupi projektile?
  5. Kuidas meeskonna suurus ja kogemus mõjutavad mudeli valikut?

Esitlus


NotebookLM

Resursid:

Tulemused: