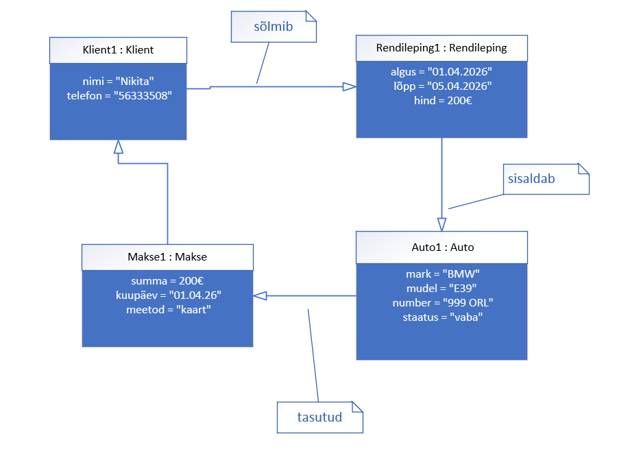
Objektiskeem (Object Diagram)
Eesmärk:
Näitab konkreetseid objektide eksemplare ja nende omavahelisi seoseid. Keskendub süsteemi seisundile antud hetkel, mitte tegevuste järjekorrale. Kasutatakse andmestruktuuri analüüsimiseks ja objektide vaheliste seoste mõistmiseks.
Põhielemendid:
- Objektid — konkreetsete klasside eksemplarid (näiteks
Klient1 : Klient). - Atribuudid — objektide andmed (nimi, kuupäev, hind jne).
- Seosed — näitavad, kuidas objektid on omavahel seotud.
Seosed objektide vahel:
Klient1 → Rendileping1— klient sõlmib lepingu.Rendileping1 → Auto1— leping on seotud autoga.Rendileping1 → Makse1— leping on tasutud.Töötaja1 → Rendileping1— töötaja loob ja haldab lepingut.
Objektide selgitused:
- Klient1 — konkreetne klient, kes rendib auto.
- Auto1 — konkreetne renditav auto.
- Rendileping1 — konkreetne rendileping koos tingimustega.
- Makse1 — konkreetne makse rendi eest.
- Töötaja1 — töötaja, kes vormistab ja haldab renti.
Lisainfo:
Objektiskeem aitab näha süsteemi tegelikku seisundit kindlal ajahetkel. Erinevalt teistest UML-diagrammidest ei näita see protsessi ega tegevuste järjestust, vaid olemasolevaid objekte ja nende seoseid. See on kasulik süsteemi loogika kontrollimiseks ja vigade leidmiseks andmete seostes.
Minu skeem:


