Tegevusskeem — tegevuse või protsessi diagramm (Activity diagram)
Tegevusskeemi kasutatakse erinevate protsesside modelleerimiseks. See aitab visuaalselt näidata tegevuste järjekorda, otsuseid ja üleminekuid protsessi etappide vahel. Selliseid skeeme saab kasutada nii suuremate protsesside kui ka väiksemate algoritmide kujutamiseks.
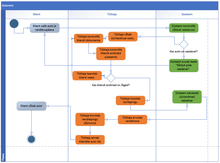
Tegevusskeemi peamised komponendid
Algussõlm – väike must ring, millega protsess või algoritm algab. Sellest väljub alati üks voog.
Toiming – ümardatud nurkadega ristkülik. Selle sisse kirjutatakse tegevused või käsud, mida protsessis täidetakse.
Voog – nool, mis näitab üleminekut ühest toimingust teise. Tavaliselt siseneb toimingusse üks voog ja väljub samuti üks voog.
Otsustuspunkt – väike romb, mis näitab kohta, kus tehakse otsus. Sõltuvalt tingimusest valitakse erinevate tegevuste vahel. See sarnaneb if-lausega algoritmides.
Tegevuse lõpp – must punkt, mis näitab protsessi või algoritmi lõppu.
Minu skeem:


